网站首页
基本概况
档案室介绍
归档流程
工作动态
档案动态
通知公告
档案法规
政策法规
行业标准
学校档案制度
服务指南
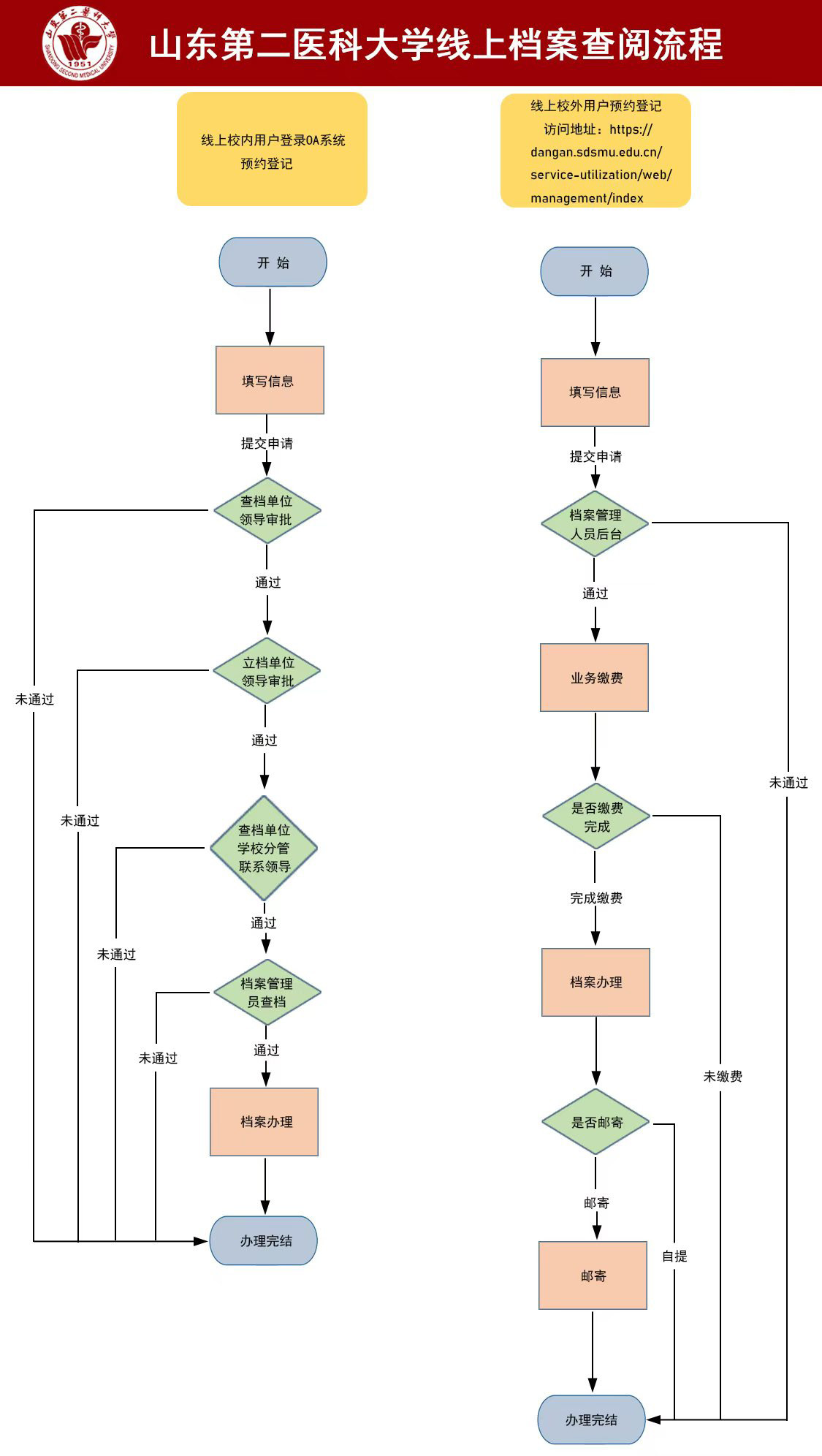
查档指南
联系我们
业务指导
档案文化
网站首页
基本概况
档案室介绍
归档流程
工作动态
档案动态
通知公告
档案法规
政策法规
行业标准
学校档案制度
服务指南
查档指南
联系我们
业务指导
档案文化
当前位置:
首页
联系我们
山东第二医科大学 - 档案管理信息网
查档指南
发布:档案室 发布时间:2025-10-17 浏览次数:
17